Optic Accessory for DLP® Subsystems
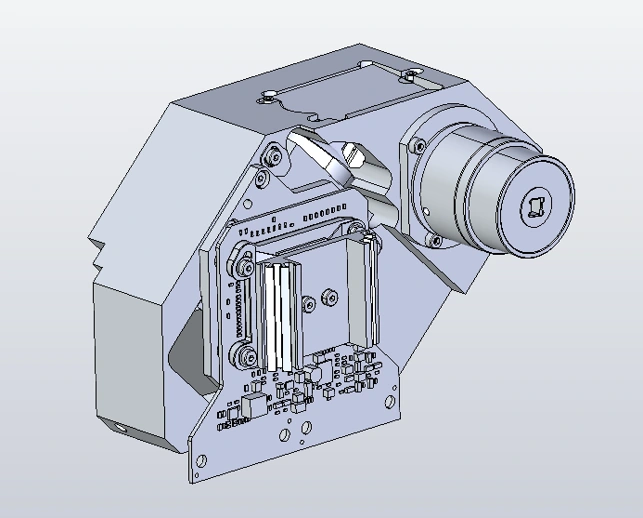
PRIME Core
PRIME Core
Options: 
PRIME Core is a high-precision optical system with an on-axis TIR prism design. It supports all high-performance DMDs from 0.65" to 0.99" across the visible range (420 ‑ 680 nm). PRIME Core delivers excellent image quality and precise light control. Its projection optics are easily replaceable, enabling flexible adaptation to various customer applications.
Features:
PRIME Core | ||
Supported DMDs | DLP7000 | DLP9500 | DLP6500 | DLP9000X | DLP991U | |
Supported DLP formats | 0.65" ‑ 0.99" | |
Illumination | TIR prism | |
Design | On-axis, 0% offset | |